ballbet贝博·(中国)艾弗森官网
移动OA
|
图书馆
|
教务管理
|
电子邮件
|
集团校历
集团首页
公司首页
关于我们
团队队伍
数学系
统计金融系
教师教育实践中心
公共数学部
惟真•数学名师
团队建设
教学研究
教学研究
审核评估
党团建设
党建工作
团建工作
员工工作
国防教育
通知公告
通知
毕业生工作
下载专区
教师常用
员工常用
联系我们
教学研究
教学研究
审核评估
教学研究
公司首页
>
教学研究
2623
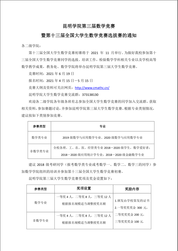
ballbet贝博martini第三届老员工数学竞赛暨第十三届全国老员工数学竞赛选拔赛的通知
时间:2021年04月19日 14:47 文章浏览量:
附件【
2.ballbet贝博martini第三届老员工数学竞赛暨第十三届全国老员工数学竞赛选拔赛的通知.pdf
】已下载
次
上一篇:
ballbet贝博“师范专业认证毕业生调研”项目校内询价采购中标公告
下一篇:
ballbet贝博martini关于组织ballbet贝博martini第十届数学建模校内栋通知